Adelie Penguin Population and Climate Change

Adelie Penguin Population and Climate Change preview image

1 collaborator

Default-person Eric Liu (Author)

Tags

biology 

Tagged by Eric Liu over 4 years ago

environment 

Tagged by Eric Liu over 4 years ago

system dynamics 

Tagged by Eric Liu over 4 years ago

Visible to everyone | Changeable by the author
Model was written in NetLogo 6.2.0 • Viewed 946 times • Downloaded 266 times • Run 0 times
Download the 'Adelie Penguin Population and Climate Change' modelDownload this modelEmbed this model

Do you have questions or comments about this model? Ask them here! (You'll first need to log in.)


WHAT IS IT?

(a general understanding of what the model is trying to show or explain)

HOW IT WORKS

(what rules the agents use to create the overall behavior of the model)

HOW TO USE IT

(how to use the model, including a description of each of the items in the Interface tab)

THINGS TO NOTICE

(suggested things for the user to notice while running the model)

THINGS TO TRY

(suggested things for the user to try to do (move sliders, switches, etc.) with the model)

EXTENDING THE MODEL

(suggested things to add or change in the Code tab to make the model more complicated, detailed, accurate, etc.)

NETLOGO FEATURES

(interesting or unusual features of NetLogo that the model uses, particularly in the Code tab; or where workarounds were needed for missing features)

RELATED MODELS

(models in the NetLogo Models Library and elsewhere which are of related interest)

CREDITS AND REFERENCES

(a reference to the model's URL on the web if it has one, as well as any other necessary credits, citations, and links)

Comments and Questions

Model Information

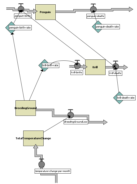
The purpose of this model is to provide an accurate estimation of population within an isolated predator-prey system undergoing breeding ground loss overtime. Find my model building process and the data I used in the files section!

Posted over 4 years ago

Click to Run Model

to Setup
  ca
  system-dynamics-setup ;Program focuses on the use of the System Dynamics Modeler Tool
                        ;Find out how this model was created in the Files Powerpoint
end 

to Start/Stop
  if ticks >= 1000 [ stop ]
  system-dynamics-go
  system-dynamics-do-plot
end 

There are 11 versions of this model.

Uploaded by When Description Download
Eric Liu over 4 years ago Version Update 6.2.0 Download this version
Eric Liu over 4 years ago Version Update 6.2.0 Download this version
Eric Liu over 4 years ago Version Update 5.0.5 Download this version
Eric Liu over 4 years ago Version update 6.0.2 Download this version
Eric Liu over 4 years ago Version update Download this version
Eric Liu over 4 years ago Updated model to provide more accurate data regarding population Download this version
Eric Liu over 4 years ago Improved model accuracy based on data Download this version
Eric Liu over 4 years ago Reverted to older version Download this version
Eric Liu over 4 years ago Reverted to older version Download this version
Eric Liu over 4 years ago Updated model to provide more accurate prediction of penguin and krill population during climate change. Download this version
Eric Liu over 4 years ago Initial upload Download this version

Attached files

File Type Description Last updated
Adelie Penguin Population and Climate Change.png preview Preview over 4 years ago, by Eric Liu Download
Effect of Climate Change on Adélie Penguin and.pptx powerpoint Project INFO over 4 years ago, by Eric Liu Download
ModellingData.xlsx data Data used for modelling over 4 years ago, by Eric Liu Download
Shepherd-Nature-IMBIE2-AIS.pdf pdf Article on melting ice sheets over 4 years ago, by Eric Liu Download
SystemDynamicsModelerCode.txt background Code Text File over 4 years ago, by Eric Liu Download

This model does not have any ancestors.

This model does not have any descendants.