Emperor's Dilemma (optional coloring)

Emperor's Dilemma (optional coloring) preview image

1 collaborator

Default-person Artem Serdyuk (Author)

Tags

(This model has yet to be categorized with any tags)
Visible to everyone | Changeable by the author
Model was written in NetLogo 6.4.0 • Viewed 277 times • Downloaded 36 times • Run 0 times
Download the 'Emperor's Dilemma (optional coloring)' modelDownload this modelEmbed this model

Do you have questions or comments about this model? Ask them here! (You'll first need to log in.)


WHAT IS IT?

This model is derived from and inspired by:
Centola, Damon, Robb Willer, and Michael Macy. “The Emperor’s Dilemma: A Computational Model of Self‐Enforcing Norms.” American Journal of Sociology 110, no. 4 (January 1, 2005): 1009–1040.

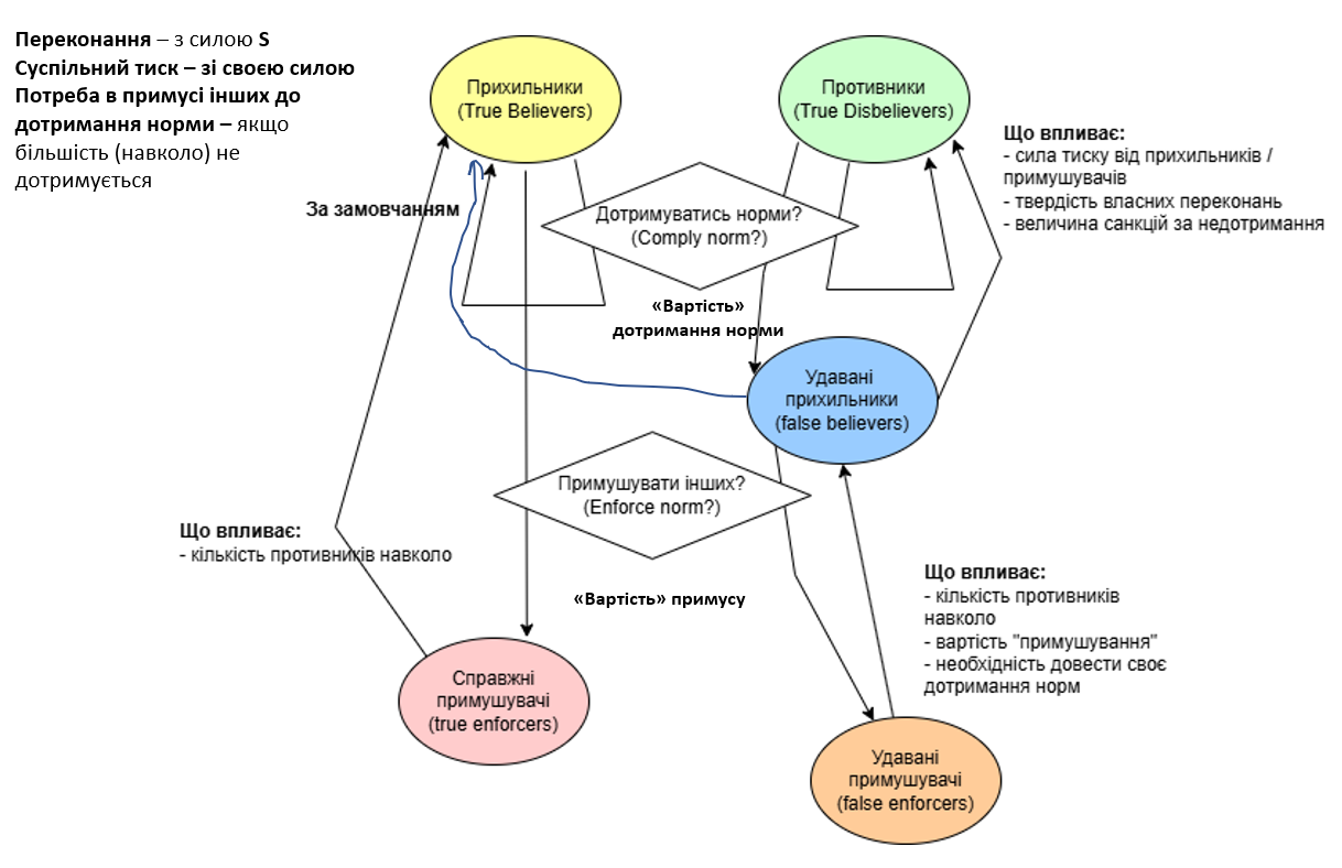
The basic idea is to test under what conditions people will not only comply with norms they privately disbelieve (i.e. 'FALSE COMPLIANCE'), but also when they will actively enforce them (i.e. 'FALSE ENFORCEMENT').

EMPEROR'S DILEMMA ROUTINE: 1. agents observe neighbors compliance and enforcement.
2. Each agent then makes two decisions:
(i) whether to comply with the norm, and (ii) whether to enforce the norm.

HOW IT WORKS

Below are the main agent variables: Beliefs: B = 1 if believes; B = -1 if doesn't believe. Strength (of Belief): varies from 0 to 1 Compliance: 1 if agent complies with the norm, and 0 the agent does not comply. Enforcement: 1 if agent enforces norm, -1 if enforces deviance, and 0 if agent doesn't enforce at all.

First, agents must decide whether to comply with the norm. In this model, a disbeliever complies if the proportion of neighbors enforcing compliance is greater than the strength of disbeliever's belief. For example, if the strength of disbelief is .5, but 60% of an agent's neighbors are enforcing compliance, then this agent will also comply. Thus, this depends on the question of enforcement, given next.

Second, agents make a decision to enforce based on whether those around them are complying with their private norms. In this model, the "Need to Enforce" is inversely related to the proportion of neighbors complying with their private beliefs! This is a somewhat strange assumption. In practice, it means that an isolated individual constituting an extreme minority is more likely to impose his or her beliefs on others when nobody else believes them. A more plausible approach is that groups are more likely to enforce norms on minorities, but that will wait for another model. Because of this assumption, enforcement drops whenever full compliance is achieved, causing the system to swing back towards non-compliance.

Note that the parameter "K" refers to the Cost of Enforcement.

"Rewiring probability" here is the same as that used in "Small Worlds" algorithm, but instead of rewiring links, it asks each neighbor and randomly assigns one of these neighbors to an agentset N_Neighbors if probability is below "rewiring probability". The "Small Worlds" parameter will set up small-worlds links. At the limit, where re-wiring probability = 1, small-worlds is the same as the global condition.

Other Assumptions

  • No hypocritical enforcement; Agents can only enforce compliance if they also complied, and can only enforce deviance if they have deviated.

  • Initial condition is that agents conform to their own private beliefs and no one enforces anything.

  • In the article, strength of belief, S, of disblievers ranges 0 < S <= .38 The mean of their conviction is 0.19.

THINGS TO TRY

Change the "Conversion" setting. Conversions allow the beliefs of agents to change according to a stochastic process.

The parameter K (cost of enforcement) was fixed in the article cited above. It turns out that the interesting results do not obtain when the cost is varied.

There are several conditions in which this model can be run:

  • Global: Each agent can interact with any other agent.

  • Local: Each agent can interact only with its N closest neighbors, where N is set by "Influence_Range." There are two local conditions: i) Clustered, or ii) Random. These refer to whether the BELIEVERS are initially clustered or randomly distributed.

The interesting finding of this article is that cascades of false compliance and false enforcement will only be generated if the BELIEVERS (i.e. zealots) are initially clustered together, and agents can only interact locally (i.e. they lack global or outside information).

CREDITS AND REFERENCES

Centola, Damon, Robb Willer, and Michael Macy. “The Emperor’s Dilemma: A Computational Model of Self‐Enforcing Norms.” American Journal of Sociology 110, no. 4 (January 1, 2005): 1009–1040.

Comments and Questions

Please start the discussion about this model! (You'll first need to log in.)

Click to Run Model

breed [believers believer]
breed [disbelievers disbeliever]
breed [recovers recover]
globals [infected_per infected_mean infected_list

  ]
turtles-own [
  Beliefs ; B = 1 if believes; B = -1 if doesn't believe;
  Strength  ; strength of belief varies from 0 to 1
  Compliance ; binary; 1 if complies/enforces norm, and 0 otherwise.
  Enforcement ; 1 if enforces norm; -1 if enforces deviance.
  Enforcement_Need ; Wi = 1-(Bi/Ni)SumCj / 2
       ;; is just the proportion of i's neighbors whose behavior does not conform with it's Beliefs B
  Enforcement_Need_2  ;; same # but divided by 2; as used in the article.
  N_Neighbors
  Convert

]

;; CODE:
;; BELIEVERS = arrow, DISBELIEVERS = default shape
;; COMPLIANCE = RED, DEVIANCE = BLUE
;; ENFORCEMENT = HEADING TO THE RIGHT (90) ; NO ENFORCEMENT = HEADING TO THE LEFT (270)


;; Basic MODEL of ED:  1.  agents observe neighbors compliance and enforcement.  2.  Each agent then makes two decisions:
;; (i) whether to comply with the norm, and (ii) whether to enforce the norm.

to setup
  clear-all
  let IB initial_believers
  let ID population - IB

    ;if Condition = "Local Random" OR Condition = "Global"  [
     create-believers IB [
     set size 1 set color yellow
      setxy random-pxcor random-pycor
      while [any? other turtles-here] [ let empty_patch one-of patches with [any? turtles-here = false] move-to empty_patch ]
    ]

 if Condition = "Local Clustered" [
      let a 20
      let b 12
      let p patch 20 12

      let d (list believers)
      foreach d [ ?1 ->
       ask ?1 [move-to p
       set p patch-at-heading-and-distance 45 1]
      ]

      ]

 ask believers[
         set Beliefs 1
         set Strength 1 ;; by default all true believers initially comply!
         set compliance 1
         set convert 0

         set shape "circle"
         set color yellow
         ;set heading 90  ; NO INITIAL ENFORCEMENT
 ]

   create-disbelievers ID [
         set shape "circle"
         set size 1 set color blue; BLUE COLOR BECAUSE NOT COMPLYING WITH
         setxy random-pxcor random-pycor
         while [any? other turtles-here] [ let empty_patch one-of patches with [any? turtles-here = false] move-to empty_patch ]
         set Beliefs -1
         set Strength random-float 0.38
         set convert 0

         set compliance -1
         ;set heading 90 ; NO INITIAL ENFORCEMENT
   ]

   ask turtles [setup-map]

reset-ticks
end 

to START!
  ED
  update-plots
  tick
end 

to setup-map

    if Condition = "Global" [set N_Neighbors Other Turtles]
    if Condition = "Local Clustered" OR Condition = "Local Random" [
      set N_Neighbors turtle-set turtles-on neighbors

      if small_worlds? = true [
        small-worlds
      ]
    ]
end 

to ED
  ask turtles [

      if small_worlds? = true AND Continuous-Rewiring? = true AND Condition != "Global" [
        small-worlds
      ]


   let Ni_list (list N_Neighbors)
   let Ni count N_Neighbors
   if Ni = 0 [set Ni 1]
   let Bi [Beliefs] of self
   let NCi count N_Neighbors with [Compliance = Bi]

    set Enforcement_Need 1 - (NCi / Ni)
    set Enforcement_Need_2 Enforcement_Need / 2
   ; output-print Enforcement_Need_2

COMPLY?
ENFORCE?
  ]
end 


TO COMPLY?
  ;; disbeliever complies if the proportion of neighbors enforcing compliance is greater than the strength of disbeliever's belief;
   let S [strength] of self
   let Bi [Beliefs] of self
   let Ej count N_Neighbors with [Enforcement = -1 * Bi] ;; neighbors enforcing opposite belief
   let Ni count N_Neighbors
   if Ni = 0 [set Ni 1]

  ifelse (Ej / Ni) > S [set compliance -1 * Bi] [set compliance Bi]

  if (Compliance = 1 and Bi = 1) [set color yellow] ;; true believer
  if (Compliance = 1 and Bi = -1) [set color green] ;; false believer
  if (Compliance = -1 and Bi = -1) [set color blue] ;; true disbeliever
  if (Compliance = -1 and Bi = 1) [set color cyan] ;; false disbeliever
end 

to ENFORCE?

   let S [strength] of self
   let Bi [Beliefs] of self
   let Ci [Compliance] of self
   let Ej count N_Neighbors with [Enforcement = -1 * Bi] ;; neighbors enforcing opposite belief
   let Ni count N_Neighbors
   if Ni = 0 [set Ni 1]
   let Wi Enforcement_Need_2

     ifelse (Ej / Ni) > (S + K) AND Bi != Ci [set Enforcement -1 * Bi]
     ; Enforcement is opposite of belief if:
     ; a) the proportion of enforcement against belief is greater than the strength of belief plus the cost of enforcement, AND
     ; b) agent already complies against agent's own belief; violates one's own belief already.
     ;; THIS MEANS THAT AGENTS CANNOT ENFORCE COMPLIANCE UNLESS THEY HAVE ALREADY COMPLIED.
  [
     ifelse S * Wi > K AND Bi = Ci [set Enforcement Bi]
     [set Enforcement 0]
  ]
  if (Enforcement = 1 and Bi = 1) [set color red] ;; true believe enforcer
  if (Enforcement = 1 and Bi = -1) [set color orange]  ;; false believe enforcer
  if (Enforcement = -1 and Bi = -1) [set color brown] ;; true disbelief enforcer
  if (Enforcement = -1 and Bi = 1) [set color magenta] ;; false disbelief enforcer

 if conversion? = true [CV]
end 

to CV
  let a conversion / 10000   ; 1 will equal .0001 - the learning parameter set in the article

  if Enforcement != Beliefs [
   set convert convert - (a * Enforcement * Beliefs)

   if convert > Strength AND Beliefs != compliance [
     hatch-believers 1 [set shape "circle" set color yellow set Beliefs 1 set compliance 1 set convert 0
         ;set heading 90
     ];;  NOTICE THAT I AM NOT RESETTING THE STRENGTH OF THEIR CONVICTIONS.  THESE NEW CONVERTS ARE A LESS CONVINCED GROUP OF BELIEVERS THAN THE ORIGINAL!
     die ;; THE ORIGINAL DISBELIVER DIES
     ]

  ]
end 

to small-worlds

let a self
let N_list []
let h turtle-set turtles-on neighbors
let g turtle-set N_Neighbors
; ask N_Neighbors [set color yellow]
ask N_Neighbors [

      ;; whether to rewire it or not?
      ifelse (random-float 1) < rewiring-probability
      [


      let b  (turtle-set a h g) ; a = self, original turtle; N_neighbors list here includes this turtle replacing itself with another random turtle
      let c one-of turtles
      while [member? c b = true] [set c one-of turtles]  ; keeps changing the turtle until it isn't itself or a neighbor

          ask a [set N_list fput c N_list]
          ;  set N_list replace-item (? - 1) N_list c
          ;show N_list
          ask c [set color brown]
            ]
      [ask a [set N_list fput myself N_list]] ;;myself or self?
]
        ;; must be ? - 1 to replace the correct turtle

   ask a [set N_Neighbors turtle-set N_list] ; must go back and ask original turtle to do this!
end 

to-report prcnt_comply
  let comply count turtles with [compliance = 1]
  let Ni count turtles
  if Ni = 0 [set Ni Ni + 1]
  report (comply / Ni) * 100
end 

to-report prcnt_enforce
  let enforce count turtles with [enforcement = 1]
  let Ni count turtles
  if Ni = 0 [set Ni Ni + 1]
  report (enforce / Ni) * 100
end 

to-report prcnt_believe
  let B count believers
  let Ni count turtles
  if Ni = 0 [set Ni Ni + 1]
  report (B / Ni) * 100
end 

to-report false_comply ;; proportion of disbelievers who falsely comply
  let D count disbelievers
  if D = 0 [set D D + 1]
  let F count disbelievers with [Compliance = 1]
  report (F / D) * 100
end 

to-report false_enforce
let D count disbelievers
if D = 0 [set D D + 1]
let F count disbelievers with [Enforcement = 1]
report (F / D) * 100
end 

to-report false_comply_disbelief ;; proportion of believers who falsely comply
  let D count believers
  if D = 0 [set D D + 1]
  let F count believers with [Compliance = -1]
  report (F / D) * 100
end 

to-report false_enforce_disbelief
let D count believers
if D = 0 [set D D + 1]
let F count believers with [Enforcement = -1]
report (F / D) * 100
end 

There are 3 versions of this model.

Uploaded by When Description Download
Artem Serdyuk 12 months ago added new monitors - false believers compliance and enforcement Download this version
Artem Serdyuk 12 months ago Updated view, added tick counter Download this version
Artem Serdyuk 12 months ago Initial upload Download this version

Attached files

File Type Description Last updated
Emperor's Dilemma (optional coloring).png preview Preview for 'Emperor's Dilemma (optional coloring)' 12 months ago, by Artem Serdyuk Download

This model does not have any ancestors.

This model does not have any descendants.